PauseBuddy – App for sunne arbeidsvaner

ROLLE
UX/UI-Designer
VARIGHET
12 uker
KUNDE
Skoleprosjekt i interaksjonsdesign
VERKTØY
Figma
Beskrivelse
PauseBuddy er en app som hjelper brukere med å planlegge og organisere pauser i løpet av arbeidsdagen. Løsningen skal bidra til bedre fysisk og psykisk helse, økt effektivitet og mer sosial interaksjon.
Utfordring
Løsning
Mange som jobber foran skjerm glemmer å ta pauser, noe som kan gi tretthet, hodepine og redusert konsentrasjon. Eksisterende løsninger tilbyr enten enkle påminnelser eller aktivitetsplanlegging, men mangler et helhetlig perspektiv.
En app som kombinerer:
Pausepåminnelser tilpasset arbeidsdagen
Aktivitetsplanlegging i pausene
Sosial funksjonalitet som lar brukere invitere kollegaer eller venner
MÅL 1
Øke effektiviteten i arbeid ved å strukturere pauser
MÅL 2
Forbedre fysisk og psykisk helse gjennom regelmessige avbrekk
MÅL 3
Fremme sosiale relasjoner og styrke arbeidsmiljø
PROSESS
Planlegging: Lagde en detaljert prosjektplan for å strukturere individuelt arbeid
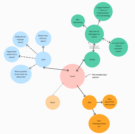
Idémyldring: Tankekart for å finne relevante konsepter → valgte tema basert på egne erfaringer
Design Thinking: Fulgt trinnene empati → definere → idéutvikling → prototype → testing
Innsikt: Litteratursøk viste viktigheten av regelmessige pauser (f.eks. 20-20-20-regelen)
Spørreundersøkelse med 16 respondenter → behov for fleksible løsninger og sosiale funksjoner Kartlegging av konkurranse → ingen apper kombinerte pauser, aktiviteter og sosialisering
MÅLGRUPPE OG PERSONAS
Primær: Voksne arbeidstakere med mye skjermarbeid
- Persona 1 (Jenny, 28): Nyutdannet UX-designer, sosial, trenger struktur og korte pauser
- Persona 2 (Alexander, 41): Erfaren utvikler, småbarnsfar, trenger pauser for å redusere fysiske plager
Sekundær: Studenter
- Emma, 25: Masterstudent, introvert, ønsker struktur og fellesskap
- Alex, 21: Bachelorstudent, sosial, trenger påminnelser for å huske pauser
PROTOTYPE OG DESIGN
Fargevalg: Lilla (motivasjon, ambisjon) + grønn (balanse, helse)
Funksjoner: Tilpasning av pauser (start/slutt). Legg til aktiviteter og inviter kolleger
Statistikkside → oversikt over arbeid/pauser og vaner
Meldingsfunksjon for invitasjoner og kommunikasjon
UNIVERSELL UTFORMING
-
WCAG 2.1 kontrastkrav testet
-
Lesbar font (Source Sans Pro), tydelig størrelse og kontrast
-
Kjente ikoner og intuitive interaksjonsmønstre
-
Tydelig språk og konsist kommunikasjon
HVA GJØR LØSNINGEN UNIK?
-
Kombinerer pausepåminnelser, aktivitetsvalg og sosial interaksjon
-
Bidrar til både helse, effektivitet og arbeidsmiljø
-
Mer helhetlig enn eksisterende apper
REFLEKSJON OG LÆRDOM
-
Vanskelig å disponere tid alene → prosjektplan var avgjørende
-
Ideene endret seg mye underveis → viktig å begrense og prioritere
-
Spørreundersøkelse kunne vært bedre utformet → lærte mye om innsiktsarbeid
-
Savnet diskusjonspartner → verdifull erfaring i selvstendig arbeid
-
Iterasjon og fleksibilitet var nøkkelen til sluttresultatet
- Endringer inkluderte forbedret kontrast og hover-effekter i tråd med WCAG, ny hovedside med valg av analysetyper, vertikal liste for flere VM-er, og egen fil-side for oversikt, opplasting, eksport og sletting av filer.
- Tilbakemeldinger fra brukere sikret at løsningen ble mer intuitiv, skalerbar og i tråd med reelle arbeidsbehov.
- Den avsluttende brukertesten viste at løsningen oppleves som intuitiv og responsiv, med særlig positive tilbakemeldinger på design og innlogging. Samtidig ble det foreslått forbedringer som vi tok videre i forslag for videreutvikling.

















